Identifying the most suitable technology for groups of properties
The method behind assigning properties into one by the four technology categories
ALPHA
Overview
Aim: To assign the most suitable technological approach to groups of similar neighbouring properties based on information about the properties and the neighbourhood.
Why this is important: To build a picture of the most suitable technologies for the local area, setting an ambition to act as a basis of engagement with households and stakeholders involved in delivery.
Heat planning tool
Nesta is currently developing a clean heat planning tool. This tool will automatically identify the most suitable technological approach for groups of similar neighbouring properties in Great Britain.
The tool is based on open-source data and is free for local government.
This section gives details on the methodology that lies behind our recommended grouping of properties.
The video below shows the core features of the tool. It enables the identification of opportunity areas across all groups of low-carbon heating technologies for your local authority, filter opportunity areas according to your priorities and drill down into specific clusters to explore the underlying data such as tenure, property types, information about properties off-gas, presence of listed buildings and more. With one click, you can also export a data-backed pipeline of opportunities to inform your local plan.
Developing a local heat planning tool | Clean heat neighbourhoods playbook
Cookie consent is required to display this video. Click "Load video" to consent (this time only).
Manage your cookie preferences in the bottom left corner.
Heat planning tool
Nesta is developing an open-source data tool to handle planning at the local authority level. If you work in local government, contact us to be amongst the first to access it.
Email us at cleanheatneighbourhoods@nesta.org.uk
Methodology for identifying the most suitable tech for properties
Summary of our work-in-progress methodology:
Property-level suitability
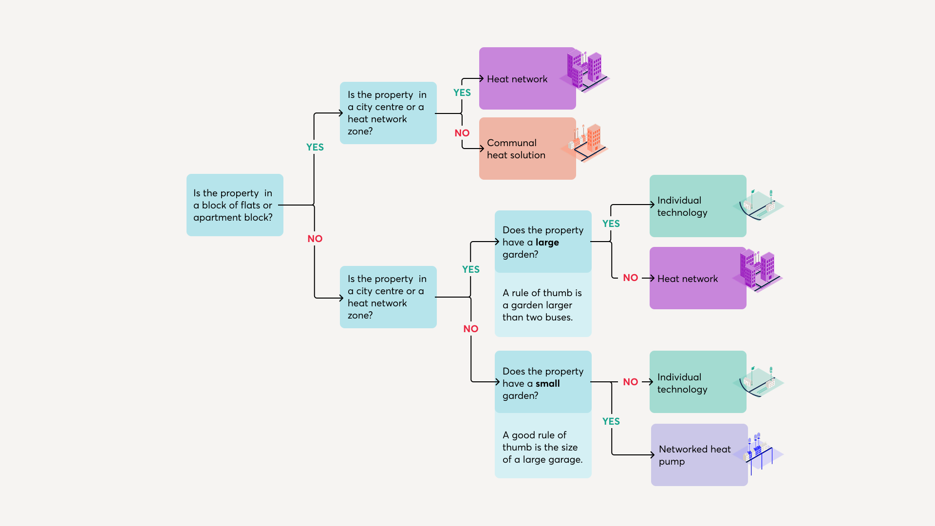
The most suitable technology group for each property is determined using a decision tree. This decision tree has three main questions that relate to the property and neighbouring area. This includes building type (ie, if the property is in a block of flats), proximity to existing or planned heat networks and property's available outdoor space.
Building-level suitability
Property-level suitability is aggregated to the building level. eg, If a building contains a mix of individual and communal solutions for different properties, the most collaborative solution takes precedence.
Heat load
Buildings located near high heat demand sites (also known as anchor loads), such as hospitals or schools, are reassigned to communal solutions to leverage shared infrastructure.
Spatial clustering
Buildings are grouped into geographic clusters based on their location and assigned technology.
Impact of neighbouring clusters
Clusters may be reassigned to a different technology based on neighbouring clusters.

Built on a foundation of data and local insight, our decision tree has been tested for a number of diverse properties across Great Britain. As part of this alpha testing phase we are ensuring the decision tree logic holds up for different property archetypes.

We are still exploring what makes a good cluster of properties and how these may vary as planning is run at different scales, for example, a single ward up to a whole city level. We’re looking to scale this across GB in summer 2026, and invite input from local government and the supply chain.
If you have any feedback on the methodology then please contact us at cleanheatneighbourhoods@nesta.org.uk
Our current view on a good opportunity area (or cluster)
Our current view on a good group of properties is based on our engagement with the supply chain throughout Nesta’s work on clean heat neighbourhoods and as part of our work with Plymouth City Council.
While not an exact science, simple rules of thumb can be applied to ensure initial clusters are of a sensible size for the supply chain to respond to.
Individual heat sources
Size of opportunity area
The size can vary from a small group of individual homes up to large geographical areas.
Anchor load or consistency of tenures
No - each property will have an individual heat source
Should properties neighbour each other?
No
Networked heat pumps
Size of opportunity area
A minimum number of properties in the 50 range. These should be located nearby, within the same street or a few hundred meters - a good cluster should also look for multiple properties that could share an individual borehole.
Anchor load or consistency of tenures
Helpful - a proportion of the cluster having a similar owner (ie, social housing flats) helps with the commercial appeal of a scheme.
Should properties neighbour each other?
No
Communal heat sources
Size of opportunity area
A high number of individual dwellings, but a lower number of buildings. ie, blocks of flats
Anchor load or consistency of tenures
Helpful - a proportion of the cluster having a similar owner (ie, existing flats with combined heat and power) helps with the commercial appeal of a scheme.
Should properties neighbour each other?
Yes
District heat networks
Size of opportunity area
High density, high number of dwellings, favouring a mix of residential and non-residential.
Anchor load or consistency of tenures
Yes - district heat networks rely on a consistent and predictable demand. Anchor loads help to provide that.
Should properties neighbour each other?
No
An example of opportunity areas/clusters in one area of Plymouth

The map above shows an example of identifying the most suitable technology for groups of similar neighbouring properties in one Plymouth ward. As one can observe, clusters vary in size.
This process can be done manually (as it was the case above) using a mix of local knowledge and available open source data. The local heat planning tool bridges this gap by automating this process and building an understanding of what technology is most suitable where.
These opportunities are surfaced for the benefits of households, local stakeholders such as social housing providers and the supply chain. Areas may not have all technology groups, the example above doesn’t include heat networks due to the properties and context not being suitable.
Sign up to hear more
We are a building a network of areas, suppliers and community groups interested and working across low-carbon heat.
Sign up here if you would like to be notified about updates and opportunities to collaborate.
